We are so glad to announce StarUML V4 release. The new V4 supports a new modeling language SysML (System Modeling Language) and three more UML diagrams: Timing Diagram, Interaction Overview Diagram and Information Flow Diagram. The new V4 has additional features as below.
SysML Support
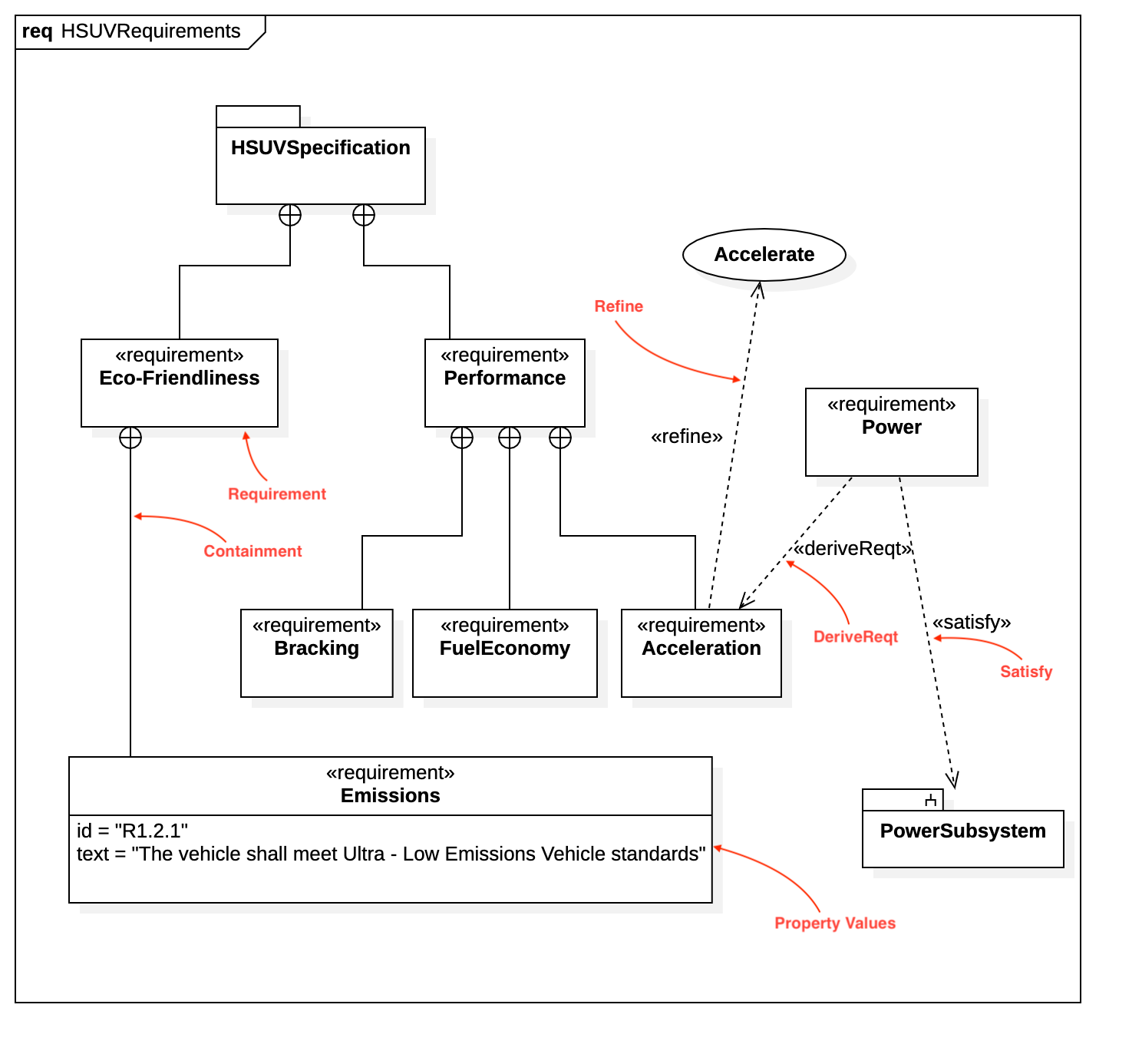
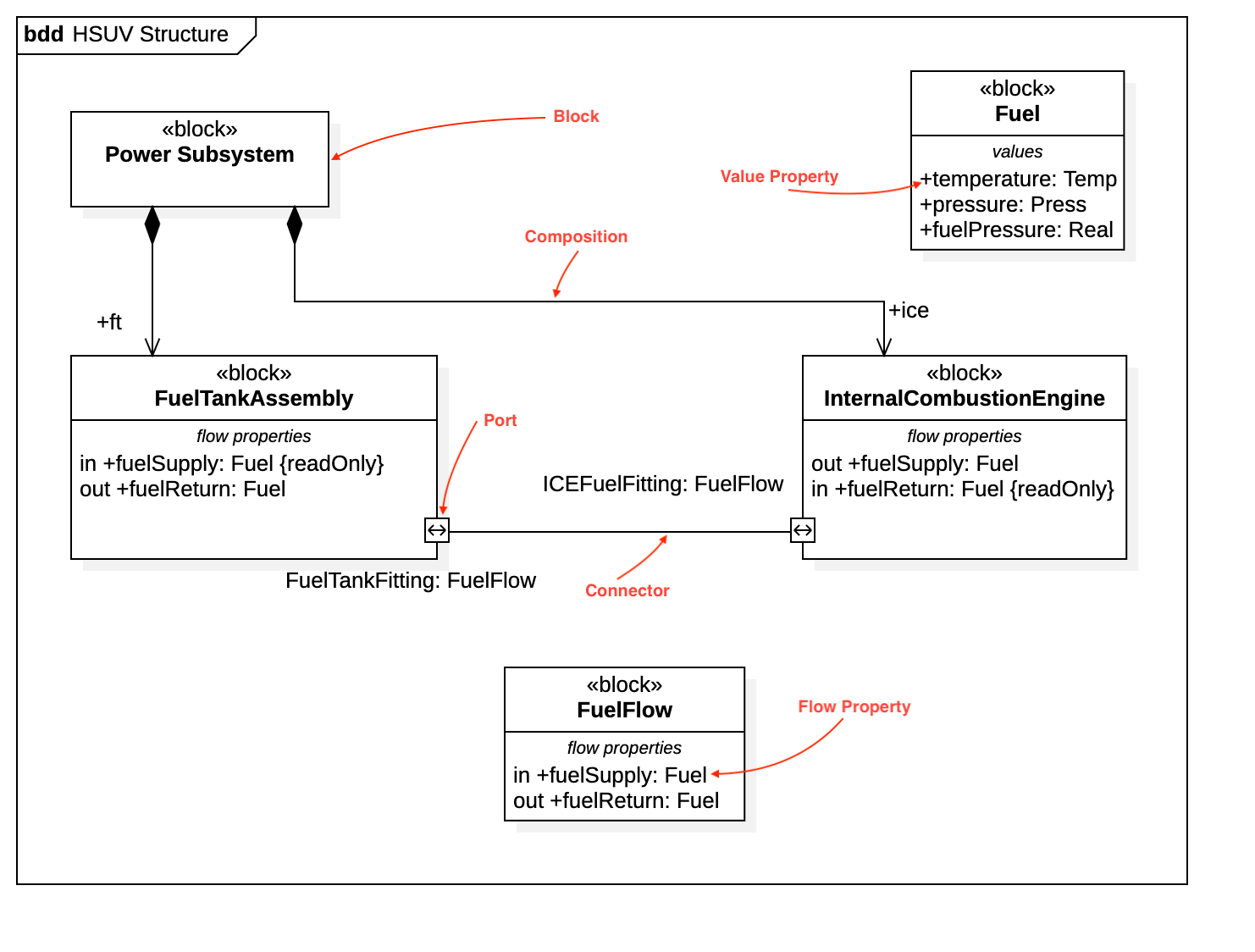
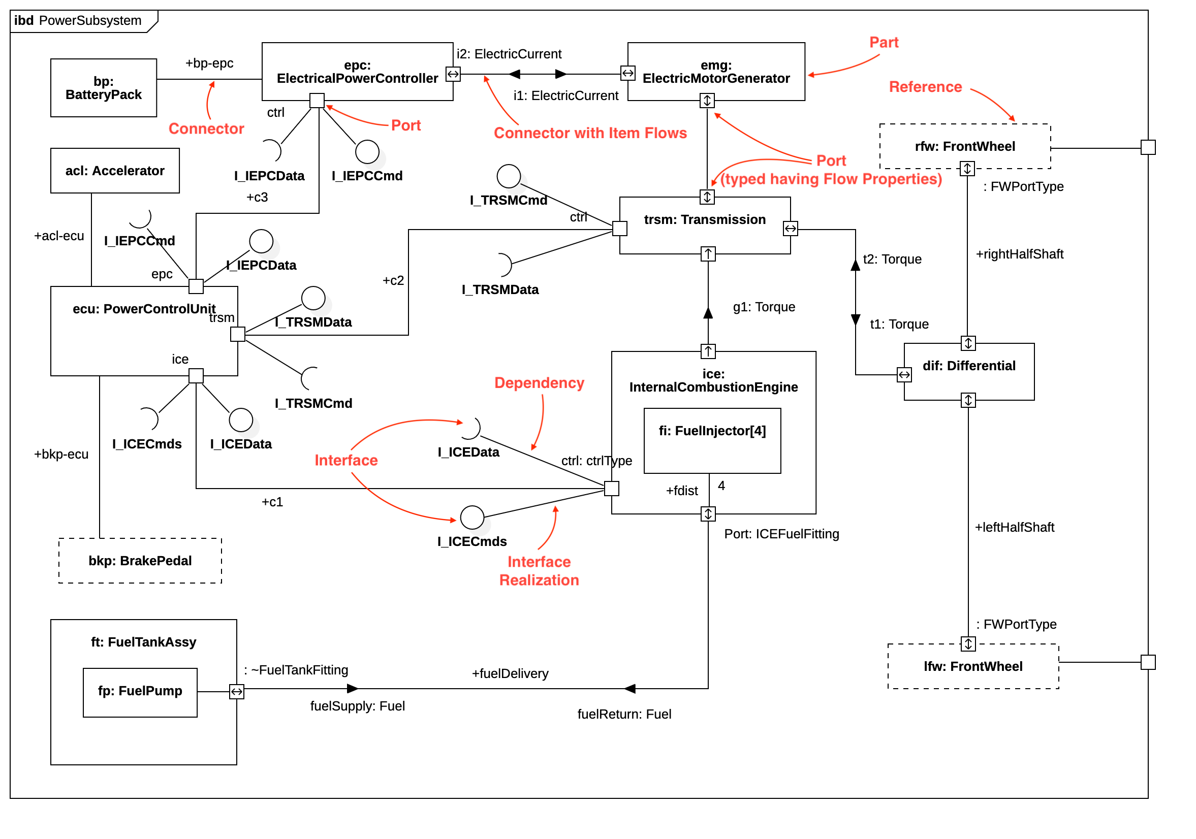
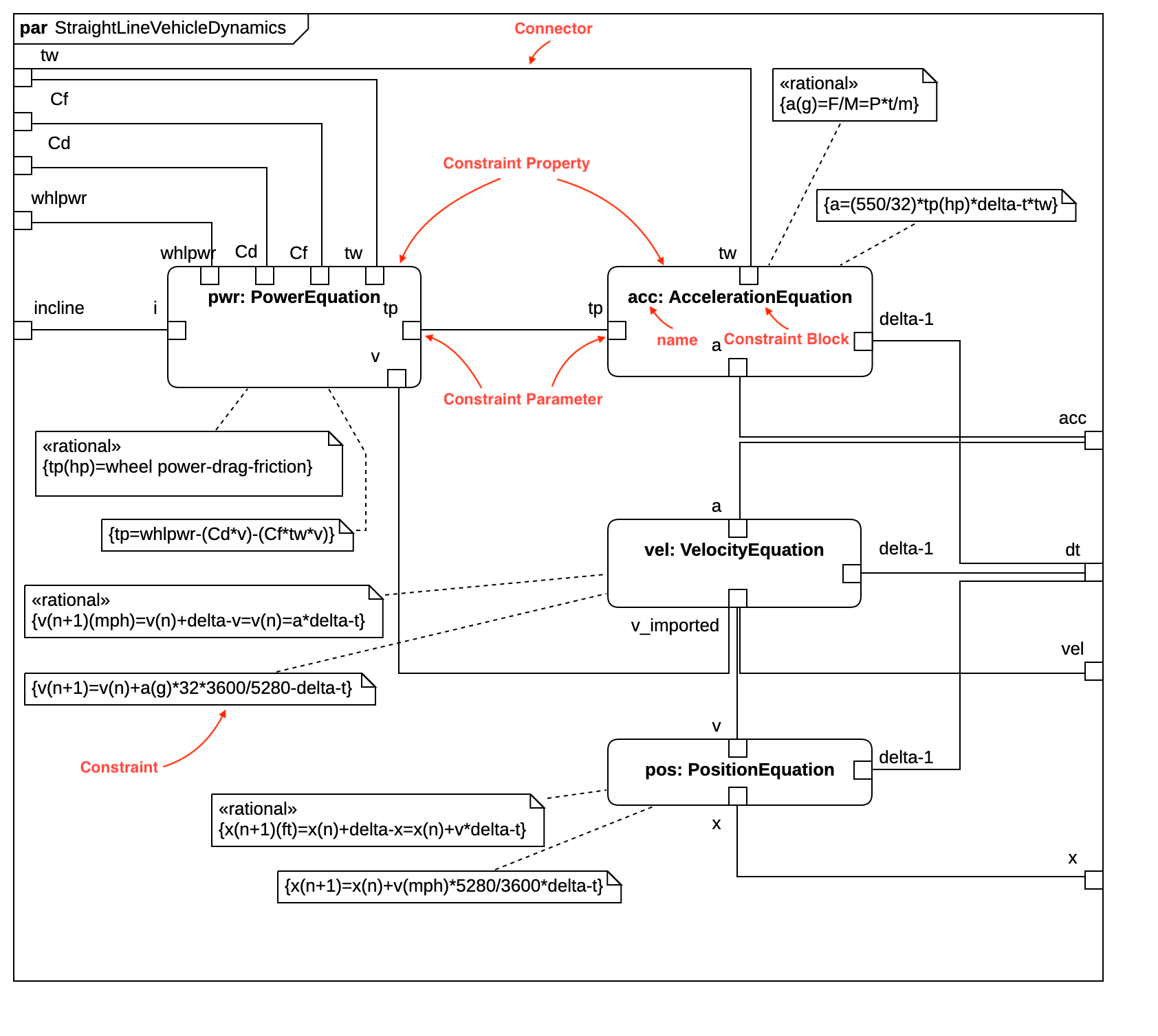
OMG SysML (System Modeling Language) is a general-purpose graphical modeling language for specifying, analyzing, designing and verifying complex systems that may include hardware, software, information, personnel, procedures, and facilities. StarUML supports SysML modeling with four kinds of diagrams: Requirement, Block Definition, Internal Block and Parametric Diagram.

Requirement Diagram (SysML)

Block Definition Diagram (SysML)

Internal Block Diagram (SysML)

Parametric Diagram (SysML)
Now three more UML diagrams that has not been supported in the previous version are not supported in V4. The first is Timing Diagram that is used to show interactions when a primary purpose of the diagram is to reason about time. The second is Interaction Overview Diagram shows overview of the flow of control where nodes of the flow are interactions and interaction uses. The last is Information Flow Diagram shows exchange of information between system entities.

Timing Diagram (UML)

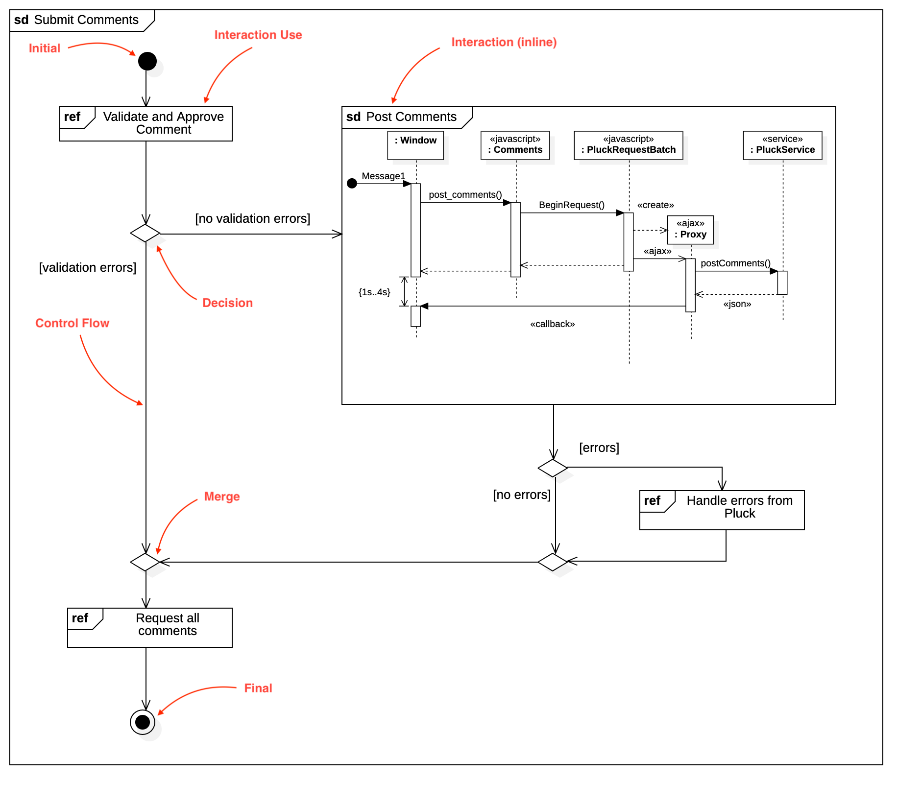
Interaction Overview Diagram (UML)

Information Flow Diagram (UML)
Tag Editor
Tag Editor allows users to edit tags easily for a particular elements. If the element has a stereotype which has its own attributes, Tag Editor is much more useful for creating and editing tags associated with the attributes of the stereotype.

Tag Editor
Command Palette
StarUML has many default commands as well as extension’s commands. Sometimes it is hard to find a menu item associated a command that you want to execute. Then, you can find and execute commands quickly with Command Palette user interface.

Command Palette
MacBook Pro’s Touch Bar Support
Recent MackBook Pro laptop has a new Touch Bar interface on the top of the keyboard. Now StarUML also support the Touch Bar for the features that users use frequently. It can reduce time and redundant actions for editing diagrams.

MacBook Pro’s TouchBar
There are more features and resolved issues except for the described in this article. You can find them in the release note. Hope you enjoy and satisfies with the new StarUML V4. Thank you.